
If you use a Mac for your development then your circuit simulation options are fewer than for Windows, but there are options.
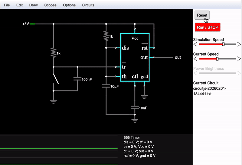
The genesis of this article was a design for artificial reflexes. Our usual approach is to draw up the schematic and then jump straight to breadboarding. However, there are no off the shelf designs for electronic nerves so we didn’t know exactly how we would approach this problem. We needed to play around with components using different analog conditioning blocks until we got the required output. Simulation is the perfect use case for this scenario.
It seems like anytime you want to do something new, it involves learning another software package. Electronic simulation is no different. Whatever you end up using will probably have the word “spice” in it or be a thin wrapper around one of the SPICE engines.

Leave a Reply